Sua equipe de vendas passou horas ligando para contatos “verificados”, apenas para encontrar linhas desconectadas, e-mails devolvidos e clientes em potencial que mudaram há meses. Essa é a realidade da deterioração dos dados B2B: a degradação gradual da precisão dos contatos que afeta todos os bancos de dados.
Neste guia, você aprenderá o que são dados B2B, por que eles se deterioram, de onde vêm e como escolher a abordagem de sourcing certa para sua organização.
O que são dados B2B?
Dados B2B referem-se a informações comerciais sobre empresas e seus funcionários, que permitem que as equipes de vendas e marketing identifiquem, alcancem e interajam com os clientes potenciais certos.
Os dados B2B modernos incluem cinco tipos principais: firmográficos (tamanho da empresa, setor, receita), tecnográficos (software e tecnologia que utilizam), sinais de intenção comportamental (sinais de que estão pesquisando soluções), dados cronográficos (eventos importantes, como rodadas de financiamento) e informações de contato (e-mails, números de telefone, cargos).
O desafio: os dados de contato se desgastam a uma taxa de 22,5% ao ano (aproximadamente 2,1% ao mês). Listas de contato estáticas ficam desatualizadas em poucos meses, à medida que os profissionais mudam de emprego, e-mails são devolvidos e números de telefone são desativados.
É por isso que as equipes modernas de GTM (go-to-market) passaram da compra única de listas para feeds de dados em tempo real. O enriquecimento automatizado mantém seu CRM atualizado, atualizando os registros à medida que os clientes potenciais mudam de função ou de empresa, garantindo que seu alcance permaneça preciso e sua reputação de remetente protegida.
Os cinco tipos de dados B2B
Compreender os diferentes tipos de dados B2B ajuda você a determinar quais informações são mais importantes para seus objetivos comerciais específicos.
1. Dados de identidade (informações de contato)
Os dados de identidade incluem os detalhes básicos de contato necessários para entrar em contato com clientes potenciais:
- Nomes completos e cargos
- Endereços de e-mail (profissional e pessoal)
- Números de telefone (linhas diretas e celulares)
- URLs de perfis do LinkedIn
- Afiliações à empresa e estrutura hierárquica
Informação importante: os dados de contato mudam com frequência (30-40% ao ano em setores de alto crescimento, como tecnologia, saúde e serviços profissionais), mas os URLs dos perfis do LinkedIn fornecem um identificador estável que persiste mesmo com mudanças de emprego. As equipes de dados usam os URLs dos perfis como chave principal para acompanhar os clientes potenciais ao longo de suas carreiras, permitindo manter a continuidade mesmo quando os e-mails e números de telefone mudam.
2. Dados firmográficos (características da empresa)
Os dados firmográficos descrevem os atributos essenciais das organizações:
- Tamanho da empresa (número de funcionários, receita anual)
- Classificações do setor e subsector
- Localizações geográficas e sedes
- Data de fundação e idade da empresa
- Estrutura de propriedade (pública, privada, subsidiária)
- Indicadores de crescimento (velocidade de contratação, financiamento recente)
Aplicação prática: os dados firmográficos permitem segmentar mercados e identificar empresas que correspondem ao seu perfil de cliente ideal (ICP). Por exemplo, se você vende software empresarial, pode filtrar empresas com centenas de funcionários e receita anual substancial em tecnologia ou serviços financeiros.
Em vez de confiar em estimativas de receita defasadas (muitas vezes com mais de um ano de atraso), as equipes líderes priorizam sinais em tempo real, como anúncios de financiamento e aumentos repentinos nas contratações. Esses indicadores identificam empresas em fases de crescimento ativo com orçamento disponível.
3. Dados tecnográficos (pilha de tecnologia)
Os dados tecnográficos revelam quais softwares e infraestrutura uma empresa usa:
- Sistemas de CRM (Salesforce, HubSpot, Microsoft Dynamics)
- Plataformas de automação de marketing (Marketo, Pardot, ActiveCampaign)
- Plataformas de comércio eletrônico (Shopify, Magento, WooCommerce)
- Infraestrutura em nuvem (AWS, Azure, Google Cloud)
- Orçamento tecnológico estimado e datas de renovação de contratos
Valor estratégico: a tecnografia permite uma segmentação precisa, revelando lacunas tecnológicas e oportunidades de substituição.
Por exemplo, se você vende software de capacitação de vendas, saber que uma empresa usa o Salesforce, mas não possui ferramentas de sequenciamento de e-mails, oferece um ponto de entrada claro. Da mesma forma, prever janelas de renovação ajuda a programar o contato quando os contratos estiverem prestes a ser revisados.
4. Dados de intenção (sinais comportamentais)
Os dados de intenção capturam sinais que indicam uma pesquisa ativa por soluções – tanto dados primários (interações diretas com o seu site) quanto dados de terceiros (atividade de pesquisa na web em geral):
- Visitas ao site e padrões de consumo de conteúdo
- Atividade em sites de avaliação de produtos (G2, Capterra, TrustRadius)
- Comportamento de pesquisa e pesquisa de palavras-chave
- Sinais sociais (engajamento com concorrentes ou discussões do setor)
- Anúncios de vagas para funções que normalmente utilizam soluções como a sua
Aplicação prática: os dados de intenção priorizam contas com alto sinal que demonstram interesse ativo em comprar.
Por exemplo, quando uma empresa visita sua página de preços três vezes em uma semana, lê comparações com concorrentes e publica uma vaga para “Gerente de Operações de Vendas”, ela está demonstrando forte intenção de compra. Esses sinais multitoque indicam uma avaliação ativa – as taxas de resposta para contas com alta intenção podem ser significativamente maiores do que em contatos frios.
5. Dados cronográficos (eventos baseados no tempo)
Os dados cronográficos rastreiam eventos significativos que criam oportunidades de compra:
- Rodadas de financiamento e aquisições (nova alocação de orçamento)
- Mudanças na liderança executiva (revisões da pilha de tecnologia)
- Lançamentos de produtos ou anúncios importantes
- Aberturas ou mudanças de escritórios
- Fusões e reestruturações
Vantagem temporal: esses eventos criam janelas estreitas em que as empresas estão avaliando ativamente as soluções.
Por exemplo, uma empresa que acabou de levantar financiamento da Série B provavelmente tem capital novo destinado a iniciativas de crescimento. Da mesma forma, um novo vice-presidente de vendas normalmente revisa a pilha de tecnologia nos primeiros meses. Pesquisas mostram que o envolvimento oportuno em torno desses gatilhos pode melhorar significativamente as taxas de resposta.
Entendendo a deterioração dos dados B2B
Os bancos de dados de contatos B2B se deterioram rapidamente. Com a automação impulsionada por IA se tornando padrão, dados desatualizados não apenas desperdiçam tempo, mas também geram perdas financeiras e danos à reputação em grande escala.
A realidade da degradação dos dados
Pesquisas mostram que aproximadamente 22,5% dos registros de contato se tornam completamente inválidos anualmente (taxa de deterioração mensal de 2,1%). No entanto, ao medir mudanças parciais, o impacto é muito mais amplo:
Campos que mudam em 12 meses:
- Cargos e funções. 65,8% dos contatos mudam (incluindo promoções e transferências internas).
- Números de telefone. 42,9% mudam ou ficam inativos.
- Endereços de e-mail. 37,3% se deterioram devido a mudanças de emprego.
Para um banco de dados de 10.000 contatos, isso se traduz em 2.250 registros inválidos e 6.580 registros com informações desatualizadas em um ano.
Por que os dados se deterioram
Vários fatores levam a essa erosão constante:
- Mobilidade profissional. Em setores de alto crescimento (tecnologia, saúde, serviços profissionais), 30-40% dos profissionais mudam de emprego anualmente. Mesmo em setores estáveis, taxas de mobilidade de 25-30% significam que aproximadamente 1 em cada 4 contatos muda de empregador a cada ano.
- Mudanças na empresa. Fusões, aquisições e reestruturações alteram as estruturas de relatório da noite para o dia. Quando as empresas se fundem, 30-50% dos cargos de liderança são normalmente consolidados em 12 meses.
- Rotatividade do comitê de compras. As vendas B2B modernas envolvem uma média de 11 partes interessadas por negócio. Dadas as taxas de mobilidade atuais, pelo menos um membro importante do comitê frequentemente sai no meio do ciclo de vendas, paralisando os negócios.
- Efeito multiplicador da IA. Os agentes de vendas alimentados por IA precisam de dados atualizados para funcionar. Alimentá-los com informações de 6 a 12 meses atrás não resulta apenas em e-mails errados, mas também produz erros embaraçosos de personalização. Quando um agente faz referência ao cargo antigo de alguém ou menciona uma empresa que essa pessoa deixou há meses, a comunicação parece obviamente automatizada e prejudica a credibilidade.
O custo dos dados desatualizados
Pesquisas estimam que problemas de qualidade de dados se traduzem em milhões em perdas anuais por organização de médio porte por meio de gastos de marketing desperdiçados, oportunidades perdidas e ineficiências operacionais.
Impacto direto:
- Perda de produtividade nas vendas. Os representantes de vendas gastam mais de um quarto do seu tempo buscando leads com informações incorretas, o que representa dezenas de milhares em salários desperdiçados por representante anualmente.
- Prejuízo na capacidade de entrega de e-mails. Taxas de rejeição acima de 2% acionam penalidades no Gmail e no Outlook, reduzindo drasticamente a colocação na caixa de entrada para metade ou menos. Acima de 5%, você corre o risco de ser colocado na lista negra – falha completa na entrega, exigindo vários meses para se recuperar.
- Desperdício de gastos com marketing. Quando uma parte significativa do seu banco de dados é inválida, cada campanha desperdiça uma quantia comparável do seu orçamento. Para organizações que gastam substancialmente em marketing externo, isso representa centenas de milhares em puro desperdício.
De onde vêm os dados B2B?
Os dados B2B têm origem em fontes publicamente disponíveis e bancos de dados mantidos por fornecedores, cada um com diferentes métodos de coleta, velocidades de atualização e modelos de preços.
As principais fontes
A maioria dos dados B2B é coletada de fontes acessíveis ao público:
- LinkedIn. A principal fonte de identidades profissionais e histórico de emprego (mais de 1,1 bilhão de membros, mais de 67 milhões de páginas de empresas em todo o mundo).
- Crunchbase. Fonte padrão para empresas apoiadas por capital de risco e rodadas de financiamento (mais de 2 milhões de empresas).
- Indeed/Glassdoor. Fonte principal para acompanhar a velocidade de contratação. Os fornecedores monitoram mais de 7 milhões de anúncios de emprego ativos para identificar empresas em expansão.
- Google Maps. A principal fonte de informações sobre empresas locais (mais de 200 milhões de empresas e locais em todo o mundo).
- Registros públicos. Documentos governamentais, incluindo relatórios da SEC e licenças comerciais, fornecem informações legais verificadas.
Ponto-chave: todos os principais fornecedores de dados B2B coletam dessas mesmas fontes públicas. Os diferenciais são a frequência de atualização e os métodos de verificação.
Bancos de dados tradicionais x Conjuntos de dados diretos
A principal diferença não é a fonte dos dados, mas a velocidade e a frequência do ciclo de atualização.
Modelo tradicional de fornecedor:
Fornecedores como ZoomInfo ou Apollo coletam dados de fontes públicas e os combinam com dados da “comunidade” (assinaturas de e-mail de integrações de CRM). No entanto, eles normalmente atualizam seus bancos de dados centrais em ciclos trimestrais sistêmicos (90-120 dias). Como os dados B2B se desvalorizam 2,1% ao mês, aproximadamente 3 a 6% dos contatos que você compra provavelmente serão inválidos no dia da entrega devido à idade do registro.
Alternativa de conjunto de datos direto:
Os conjuntos de dados diretos (como os conjuntos de dados B2B da Bright Data) usam infraestrutura automatizada para extrair dados estruturados em horários de alta frequência:
- Atualizações diárias. Para dados de alta volatilidade, como anúncios de emprego, alertas de financiamento e mudanças na liderança.
- Atualizações semanais/mensais. Para dados estáveis, como firmográficos da empresa ou localização da sede.
Essa abordagem fornece dados dentro de 24 a 48 horas após uma atualização pública, reduzindo a deterioração dos dados em até 80% em comparação com atualizações trimestrais.
Comparação de preços (preços de 2026)
| Recurso | Fornecedores tradicionais | Conjuntos de dados diretos (Bright Data) |
|---|---|---|
| Custo base | US$ 15 mil a US$ 30 mil+ (contrato anual) | US$ 250 por 100.000 registros |
| Modelo de preços | Por licença/baseado em créditos | Pagamento por registro / Sem limites de licenças |
| Atualização dos dados | Atualização a cada 90–120 dias | Atualização diária/semanal |
| Propriedade | “Leasing” de dados (geralmente expira) | Propriedade perpétua |
A vantagem: os Conjuntos de dados diretos fornecem dados mais atualizados a um custo 60–80% menor, mas entregam arquivos brutos (JSON, CSV, Parquet) em vez de uma plataforma integrada de engajamento de vendas. Isso os torna ideais para equipes que usam ferramentas existentes, como Salesforce, HubSpot, Outreach, ou aquelas que estão criando agentes SDR de IA personalizados.
Raspagem personalizada e integração de IA
Para necessidades específicas, como rastrear preços de concorrentes ou monitorar sites de empregos de nicho, você precisa de uma infraestrutura de scraping de dados personalizada.
- APIs de scraping da web. Os scrapers focados em B2B lidam com a Resolução de CAPTCHA e a rotação de Proxy automaticamente, a partir de US$ 0,75 por 1.000 registros bem-sucedidos.
- Eficiência do agente de IA. O processamento de páginas da web brutas para IA é caro. Os servidores MCP (Model Context Protocol) resolvem isso fornecendo dados limpos e estruturados diretamente para LLMs, tornando seus agentes de IA mais rápidos e baratos.
- Pesquisa profunda. Para lacunas específicas, a Pesquisa Profunda usa consultas em linguagem natural para corresponder registros; você só paga pelos resultados correspondidos com sucesso.
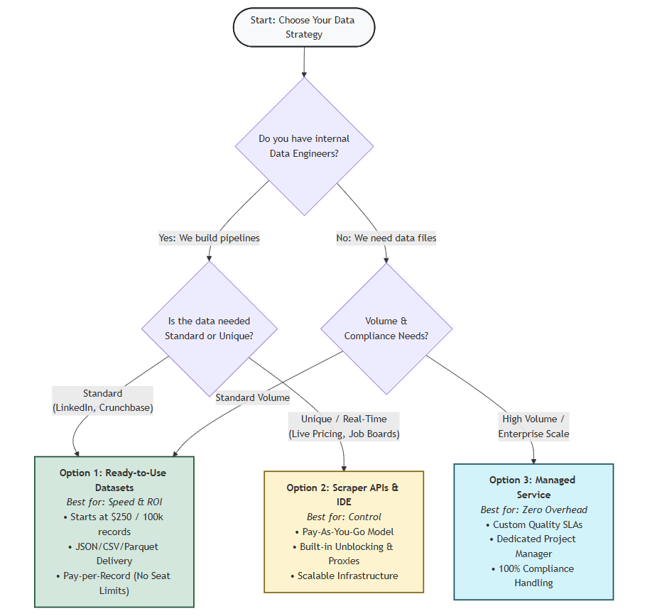
Três estratégias para obtenção de dados B2B
A questão estratégica não é apenas onde encontrar dados B2B, mas como acessá-los de forma confiável sem manter Scrapers defeituosos, gerenciar registros desatualizados ou pagar a mais por recursos não utilizados.

Opção 1: Compre Conjuntos de dados prontos para uso
Ideal para: organizações que precisam de acesso imediato e em grande volume a dados pré-estruturados de contatos e empresas.
Os conjuntos de dados pré-construídos fornecem instantâneos atualizados regularmente de dados de plataformas importantes, como LinkedIn, Crunchbase e G2. Em vez de coletar os dados você mesmo, você baixa arquivos estruturados contendo os campos exatos de que precisa – filtrados por setor, localização ou tamanho da empresa.
- Principais benefícios. Acesse bilhões de registros em mais de 120 domínios; entregues diretamente no Snowflake, S3 ou Google Cloud; formatos pré-limpos (JSON, CSV, Parquet) reduzem o tempo de pré-processamento em 80-90%.
- Quando escolher esta opção. Você precisa dos dados em 24 a 48 horas; tem um orçamento anual de US$ 5 mil a US$ 25 mil; sua equipe prefere pipelines de dados brutos em vez de interfaces de software.
- Preço. A partir de US$ 250 por 100.000 registros.
Opção 2: Criar uma coleção personalizada
Ideal para: equipes com forte presença de engenheiros que criam ferramentas proprietárias ou precisam de combinações de dados exclusivas.
A infraestrutura moderna lida com a complexidade técnica — Resolução de CAPTCHA, Proxy rotativo e limitação de taxa — para que seus engenheiros se concentrem na lógica dos dados, em vez de na mecânica de scraping.
- Ferramentas disponíveis. Web Scraper IDE (execute scrapers como funções sem servidor); Navegador de scraping (desbloqueio automatizado para sites dinâmicos); e acesso à maior rede de Proxies residenciais do mundo (mais de 150 milhões de IPs obtidos de forma ética).
- Quando escolher isso. Você está desenvolvendo produtos de IA proprietários; precisa de atualizações em tempo real; tem 1 ou 2 engenheiros de dados.
- Estimativa de custo. TCO de US$ 30 mil a US$ 60 mil no primeiro ano (incluindo infraestrutura e tempo de engenharia).
Opção 3: Serviços de dados gerenciados
Ideal para: Organizações empresariais que precisam de pipelines de dados prontos para IA em escala sem sobrecarga técnica.
Você especifica os dados e o formato; a aquisição de dados gerenciada da Bright Data cuida da coleta, limpeza e entrega.
- Principais benefícios. Zero sobrecarga técnica; qualidade garantida com SLAs de 95-99% de precisão; 99,99% de tempo de atividade da rede; gerenciamento de conta dedicado.
- Quando escolher esta opção. Você precisa de mais de 10 milhões de registros de forma contínua; não tem equipe interna de engenharia de dados; o tempo de comercialização é seu principal motivador.
- Preços. A configuração única começa em US$ 500 por Scraper padrão (escalonável para pipelines empresariais complexos); o serviço mensal começa em US$ 1.500/mês.
Como as equipes modernas usam os dados B2B
Os dados B2B saíram do silo de vendas e se tornaram a infraestrutura central de toda a organização.
As equipes de vendas usam dados B2B para criar listas altamente direcionadas que correspondem precisamente ao seu ICP – combinando discagens diretas verificadas, filtros firmográficos, dados tecnográficos e sinais de intenção para identificar contas em uma janela de compra. As taxas de conexão melhoram de 3 a 5 vezes (de 1-2% para 5-10%) e os ciclos de vendas reduzem de 20 a 30%.
As equipes de marketing combinam dados tecnográficos com sinais de intenção para criar campanhas que atendem diretamente às necessidades dos clientes em potencial, abordando pontos críticos específicos, como limitações de sistemas legados. O CAC normalmente cai de 30 a 50% e a CTR melhora de 2 a 4 vezes em relação à segmentação genérica.
As equipes de operações usam o enriquecimento automatizado para eliminar a entrada manual de dados, preenchendo instantaneamente cargos, tamanho da empresa e pilha de tecnologia com linha de dados completa quando os leads entram no CRM. O tempo de pesquisa cai de minutos significativos por lead para quase instantâneo.
As equipes de estratégia acompanham os aumentos nas contratações, as mudanças tecnológicas e as expansões geográficas dos concorrentes usando sinais de dados B2B, identificando nichos mal atendidos e detectando concorrentes emergentes antecipadamente com base nas tendências observadas, em vez de Pesquisa de mercado defasada.
Implementação de práticas de qualidade de dados
Manter dados B2B precisos requer a mudança de uma limpeza periódica para uma validação contínua – sistemas automatizados que evitam que a deterioração afete seu CRM.
Três práticas principais:
- Filtre na fonte. Não colete todos os leads. Aplique filtros rigorosos durante a coleta (por exemplo, “Deve ter levantado a Série B nos últimos 6 meses” ou “Deve usar o Salesforce Enterprise”). Se o seu CRM tiver 50.000 contatos, mas apenas 10.000 corresponderem ao seu ICP, você estará pagando para manter 40.000 registros irrelevantes.
- Programe atualizações regulares. Defina cronogramas de atualização com base no valor da conta. Contas de alto valor (potencial superior a US$ 100 mil) precisam de atualizações semanais ou mensais. A prospecção padrão requer atualizações mensais ou trimestrais (30 a 90 dias). Com uma deterioração mensal de 2,1%, uma lista com 90 dias acumula cerca de 6% de contatos inválidos.
- Use uma abordagem em camadas. Verifique primeiro os dados existentes do CRM (custo zero). Consulte Conjuntos de dados para enriquecimento em lote a baixo custo (menos de US$ 0,01 por campo). Reserve o enriquecimento em tempo real (US$ 0,05 a US$ 0,25 por contato) apenas para contas de alto valor. Isso reduz os custos totais em 80-90% em comparação com o enriquecimento de todos os contatos em tempo real.
Metas de qualidade: mantenha as taxas de rejeição de e-mails abaixo de 1% (2% aciona penalidades do Gmail/Outlook), as taxas de conexão telefônica acima de 20% para celulares e as taxas de duplicatas abaixo de 2%.
Escolhendo o provedor de dados B2B certo
A seleção do provedor de dados B2B certo afeta a produtividade das vendas, a qualidade dos dados e o orçamento por anos. Olhe além da contagem de registros e concentre-se em fatores operacionais:
1. Precisão e atualização dos dados
Padrões de verificação. O provedor usa verificação em tempo real? Meta: taxas de rejeição de e-mails abaixo de 1%, taxas de conexão telefônica acima de 15%.
Pergunte especificamente:
- Qual é a sua taxa de rejeição medida em todos os clientes?
- Como você verifica os números de telefone?
- Com que frequência os contatos são verificados novamente?
Frequência de atualização. O banco de dados é atualizado a cada 30-90 dias? Qualquer ciclo superior a 120 dias cria riscos significativos à qualidade. Calcule a deterioração: um banco de dados atualizado a cada 120 dias tem aproximadamente 8% de contatos inválidos na entrega (4 meses × 2,1% mensal). As atualizações mensais mantêm a deterioração abaixo de 2%.
Confiabilidade da infraestrutura. Para scraping personalizado, procure garantias de tempo de atividade documentadas (SLA de 99,9%+) e taxas de sucesso publicadas (95%+ para sucesso de scraping, Resolução de CAPTCHA e tempo de atividade do Proxy).
2. Conformidade legal e proveniência dos dados
O provedor pode documentar a origem dos dados? Solicite a documentação de conformidade (GDPR, CCPA) e confirme se eles oferecem controles de privacidade, como filtragem Do Not Call. A maioria dos fornecedores estabelecidos lida com isso – sua equipe jurídica pode revisar os detalhes durante as negociações do contrato.
Solicite: documentação da linhagem dos dados, carimbos de data/hora da coleta e referências da fonte.
3. Integração de IA e recursos técnicos
Os dados devem estar prontos para uso imediato em suas ferramentas de IA, CRM e armazenamento de dados:
Compatibilidade com CRM. Ele sincroniza com seu CRM (Salesforce, HubSpot, Pipedrive) para enriquecer registros e evitar duplicatas? Procure integrações nativas, acesso à API, suporte a webhook e importação/exportação em massa.
Formatos padrão. Os dados chegam em formatos padrão (JSON, CSV, Parquet) com esquemas consistentes e dicionários de dados documentados?
Atualizações em tempo real. O provedor pode atualizar os registros em tempo real quando necessário? As APIs em tempo real permitem enriquecer os contatos no envio de formulários, verificar e-mails antes das campanhas e validar telefones antes de discar.
4. Preços e termos contratuais claros
Pague pelos resultados: você paga apenas pelos registros que atendem aos seus padrões de qualidade? Alguns provedores cobram por pesquisas, visualizações ou correspondências malsucedidas. Prática recomendada: pague apenas pelos registros entregues com sucesso e com qualidade validada.
Sem taxas ocultas. Fique atento a licenças por usuário, taxas de solicitação de API, taxas de exportação, multas por excedentes, taxas de configuração e custos de treinamento.
Propriedade dos dados. Você mantém o acesso aos registros exportados se cancelar? Depois de comprar os dados, você deve mantê-los para sempre.
Flexibilidade do contrato. Você pode cancelar mensalmente ou está preso a contratos anuais? Você pode aumentar/diminuir a escala com base nas necessidades sazonais?
Principais conclusões
Se você só se lembrar de 5 coisas deste guia:
- Os dados de contato se tornam pouco confiáveis em poucos meses, pois os profissionais mudam de emprego a uma taxa de 25-40% ao ano. Valide regularmente (a cada 30-90 dias) e use identificadores estáveis, como URLs de perfis do LinkedIn, para manter a continuidade.
- Os fornecedores tradicionais atualizam trimestralmente (a cada 90-120 dias), o que significa que os dados têm 30-90 dias na entrega, com 3-6% já obsoletos. Conjuntos de dados diretos com atualizações diárias/semanais/mensais reduzem a obsolescência em 60-80%.
- Os modelos de preços diferem drasticamente (taxas de 2026) – os contratos tradicionais custam dezenas de milhares por ano com limites por licença, enquanto os Conjuntos de dados diretos custam significativamente menos, sem restrições de licença. Para uma cobertura equivalente, os Conjuntos de dados diretos normalmente custam substancialmente menos.
- Use uma abordagem em camadas – verifique primeiro os dados existentes do CRM (custo zero), use Conjuntos de dados para enriquecimento em lote (custo mínimo por campo) e reserve o enriquecimento em tempo real apenas para contas de alto valor.
- Valide antes de se comprometer – solicite dados de amostra que correspondam ao seu ICP, teste as taxas de rejeição reais em uma pequena campanha e meça as taxas de conexão telefônica antes de assinar contratos.
Veja a diferença que os dados de qualidade fazem
Baixe uma amostra gratuita do nosso conjunto de dados B2B para comparar com o seu provedor atual. Filtre pelo perfil do seu cliente ideal, teste a qualidade dos dados e avalie as taxas de rejeição reais. Não é necessário cartão de crédito.
Pronto para começar? Veja os preços | Fale com o departamento de vendas
Perguntas frequentes
Com que frequência devo atualizar meu banco de dados B2B?
Atualize os dados de contato a cada 30-90 dias, dependendo do valor da conta. Contas de alta prioridade precisam de atualizações semanais, enquanto a prospecção padrão requer atualizações mensais. Com os dados se deteriorando a uma taxa de 2,1% ao mês, uma lista com 90 dias acumula 6% de contatos inválidos – o suficiente para acionar penalidades de rejeição com o Gmail e o Outlook acima de 2%.
Como faço para alimentar meus agentes de IA com dados B2B?
Os agentes de IA exigem acesso a dados em tempo real. As abordagens modernas incluem ferramentas de linguagem natural, como Deep Lookup (US$ 0,05 a US$ 0,25 por contato) para consultas sob demanda, bancos de dados atualizados regularmente via SQL (atualizações semanais/mensais) ou servidores MCP para extração direta da web. Escolha com base no nível de autonomia do seu agente e nas restrições orçamentárias.
Devo criar ou comprar minha solução de dados B2B?
Use uma estrutura 70/20/10: aloque 70% para Conjuntos de dados prontos para uso (menos de US$ 0,01 por registro) para ampla cobertura, 20% para enriquecimento em tempo real (US$ 0,05 a US$ 0,25 por contato) para leads ativos e 10% para scraping personalizado para sinais proprietários. Isso equilibra dados em massa de baixo custo com enriquecimento recente e vantagens competitivas.
Como posso medir o ROI das melhorias na qualidade dos dados?
Acompanhe três métricas: taxa de sucesso do agente (60%+ de conclusão de tarefas contra 20-30% com dados ruins, economizando US$ 30 mil+ por SDR), reputação do domínio (manter taxas de rejeição <1%; >2% aciona penalidades) e economia de tempo (15-20 minutos para 2 segundos por lead, representando uma economia anual de US$ 75 mil+ para equipes que processam mais de 500 leads por mês).